豆花视频
English
email
Search
豆花视频
豆花视频概况
党建工作
师资队伍
人才培养
学科科研
学生工作
招生就业
校友专栏
下载专区
English
规章制度
培养方案
培养动态
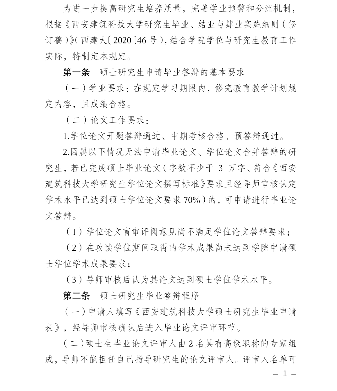
豆花视频 关于印发《豆花视频 硕士研究生申请毕业论文答辩暂行规定(试行)》的通知
2024-05-23 点击:[]
上一条:2025年豆花视频 研究生复试规则和办法
下一条:单证-专业学位-研究生学位授予材料归档要求及步骤
豆花视频
豆花视频概况
豆花视频介绍
学院领导
组织架构
联系方式
党建工作
党建工作概况
基层组织
规章制度
学习资料
党群动态
师资队伍
教师简介
研究生导师
人才培养
本科生教育
研究生教育
校企合作
学科科研
学科简介
科研概况
科研平台
科研成果
学生工作
学工概况
学生党建
团学工作
奖贷助学
学工动态
招生就业
本科生招生
研究生招生
就业信息
双创动态
校友专栏
校友风采
毕业纪念录
校友活动
下载专区
办公资料
科研资料
教务资料
学工资料
研究生教育
规章制度
当前位置:
豆花视频
>>
人才培养
>>
研究生教育
规章制度
培养方案
培养动态
豆花视频 关于印发《豆花视频 硕士研究生申请毕业论文答辩暂行规定(试行)》的通知
2024-05-23 点击:[]
上一条:2025年豆花视频 研究生复试规则和办法
下一条:单证-专业学位-研究生学位授予材料归档要求及步骤